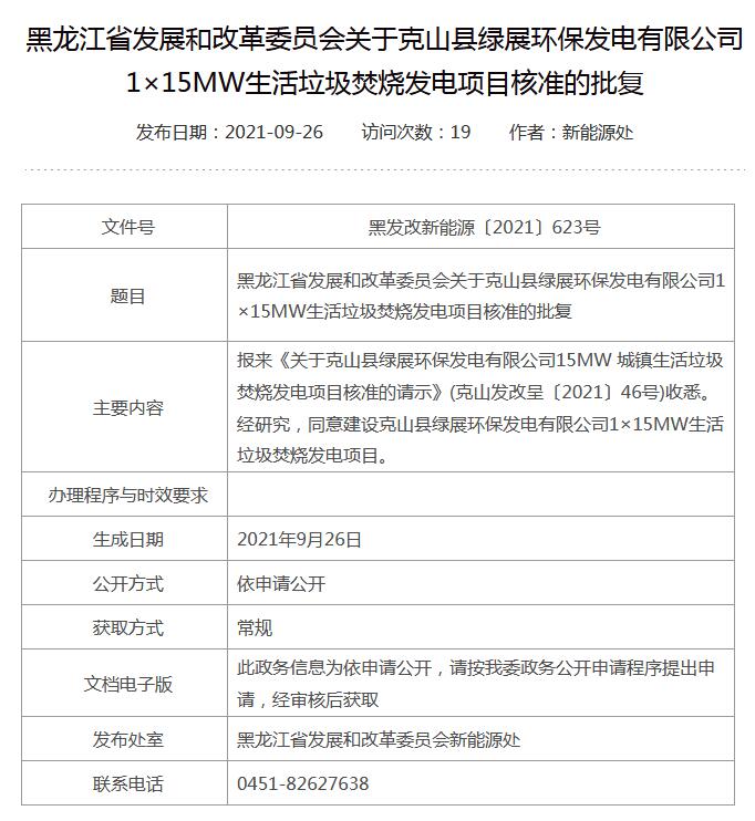
9月26日,黑龙江省发展和改革委员会印发《关于克山县绿展环保发电有限公司1×15MW生活垃圾焚烧发电项目核准的批复》(黑发改新能源[2021]623号),同意在克山县建设生活垃圾焚烧发电项目。
克山县绿展环保发电有限公司生活垃圾焚烧发电项目由绿拓新能源公司投资,由克山项目筹备处负责组织实施。项目计划总投资约5亿元,采用BOT模式,特许经营30年,垃圾处理服务区域为克山、克东、依安、拜泉4县。项目建设规模为2×400吨/日机械炉排焚烧炉,配套1台15MW汽轮发电机组。年入炉垃圾处理量为36.5万吨,年均上网电量约为1亿千瓦时,折合年节约标准煤约为3.19万吨,项目节能环保效益显著。
浏览:次
收藏